一、概述
原油是全球最重要的大宗商品,我國也是全球最大的石油進口國。但由于國內市場缺乏原油定價權,我國企業被迫承受著“亞洲溢價”帶來的價格風險。在這種情況下,國內市場對原油期貨的上市呼聲高漲。經過多年的籌備之后,上海原油期貨終于在2018年3月26日如期上市。上期所原油期貨上市以來已經成為亞洲交易量最大的原油期貨合約,僅次于紐約的WTI原油期貨與英國ICE的原油期貨,交易量躋身全球前三。為此,我們特意整理了上海原油期貨的交割細節與流程以供參考。
二、交割細節
目前來說全球成交量排名前四的原油期貨分別是美國WTI原油期貨、英國原油期貨、上海SC原油期貨以及迪拜Oman原油期貨。而這四個期貨合約中除了英國原油期貨采用現金交割方式,其他三種全都采用實物交割的方式進行最后結算。由此可見實物交割在商品期貨交易中是最主流的方式。我們對比了不同交易所的實物交割規則,如下表所示:
上海原油期貨是世界上首個以CIF價格交易并以倉單交割的原油期貨合約,因此在交割細則上與其他地區的原油期貨交割細則有所不同。具體細則如下:
1. 交割油庫
目前INE(上海國際能源交易中心)原油期貨交割庫有8個,分別位于遼寧(1個)、山東(2個)、上海(1個)、浙江(3個)、廣東(1個)。總庫容595立方米,啟用庫容315立方米。此外,能源中心還設立了三個備用交割倉庫。交割倉庫之間不設升貼水。
2. 交割油品
INE公布的交割油品包括七種,分別是迪拜原油、上扎庫姆原油、阿曼原油、卡塔爾海洋油、馬西拉原油、巴士拉輕油、勝利原油,均屬于中質含硫原油。其中,勝利原油是唯一的國產原油,其他六種均來自于中東地區。針對不同地區的油種差異,上期所規定了不同的升貼水。
從交割油種的進口來看,我國目前主要進口的是巴士拉輕油與阿曼原油,這兩個油種的進口占到了總交割油進口的90%以上。對于不同的油種,《交割細則》要求辦理入庫的原油應當是原油原產地裝運港起運或者INE認可的指定交割倉庫保稅油罐內儲存的原油,且在裝運和儲存期間不得與其他油品調和。指定交割倉庫同一個保稅油罐內不得混裝不同交割油種的原油。
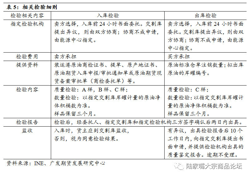
3. 入庫檢驗
目前INE公布的首批指定質檢機構包括四家,分別是中國檢驗認證集團檢驗有限公司、通標標準技術服務有限公司、上海東方天祥檢驗服務有限公司、上海出入境檢驗檢疫局工業品與原材料檢測技術中心。下表列明了質檢機構的詳細情況。
根據《上海國際能源交易中心交割細則》規定,期貨商品入出庫檢驗以指定檢驗機構按照期貨品種對應的檢驗細則所載明的檢驗指標和方法檢驗為準。入庫時檢驗機構由賣方在能源中心指定檢驗機構中選擇,出庫時由買方在能源中心指定檢驗機構中選擇。入庫時的檢驗費用由賣方承擔,出庫時的檢驗費用由買方承擔。下表列明了原油交割入出庫檢驗過程中重點需要關注的相關內容。根據《上海國際能源交易中心交割細則》規定,期貨商品入出庫檢驗以指定檢驗機構按照期貨品種對應的檢驗細則所載明的檢驗指標和方法檢驗為準。入庫時檢驗機構由賣方在能源中心指定檢驗機構中選擇,出庫時由買方在能源中心指定檢驗機構中選擇。入庫時的檢驗費用由賣方承擔,出庫時的檢驗費用由買方承擔。下表列明了原油交割入出庫檢驗過程中重點需要關注的相關內容
《交割細則》規定在原油入庫之前應由指定的檢驗機構對船艙和指定交割倉庫內的原油商品進行取樣、化驗并出具檢驗報告。取樣樣品分為A樣、B樣和C樣。A樣是指對船艙內原油進行取樣,同時,A樣又分為A1和A2樣,A1樣是指對單獨船艙的原油取樣(多個樣品),A2樣是指將A1樣配比混合之后的樣品。B樣是指對指定交割倉庫內的原油商品進行取樣。C樣是指完成原油入庫之后,對交割倉庫內的原油再次進行取樣。
對于檢驗結果的責任劃分,《上海國際能源交易中心交割細則》作了明確規定。如果C樣合格,則表明入庫原油符合質量要求。反之,如果C樣不合格,則需要分別對A樣和B樣進行質量檢驗,檢驗結果有四種不同的情況,具體取樣和責任劃分如下圖所示。
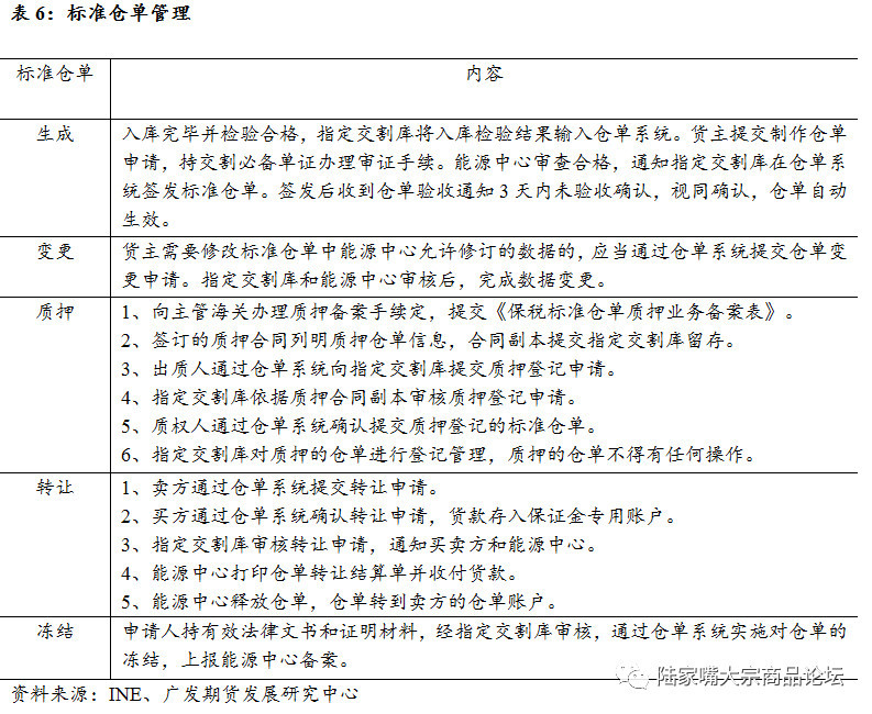
4.標準倉單
倉單交割是我國原油期貨交割的特有的方式,通過倉單的流轉完成貨物所有權的轉移也極大的方便了買賣雙方的交易。倉單交割中最重要的當屬標準倉單的生成和使用。標準倉單是在標準倉單管理系統中生成的以電子形式存在的提貨單,具體包括下列事項:
(一)貨主名稱(全稱);
(二)商品的品種、數量、品質;
(三)儲存場所;
(四)倉儲費;
(五)倉儲物已經辦理保險的,其保險金額、期限以及保險人的名稱;
(六)制單人和制單日期;
(七)標準倉單應當載明的其他內容。
標準倉單可以用于實物交割、作為保證金使用、質押、轉讓、提貨以及能源中心規定的其他用途。
5. 相關費用
完成原油期貨合約的實物交割將會產生多種費用,主要包括三個大類:港口相關費用、相關服務費用、交易所交割費用,其中港口相關費用的收費標準依各港口情況而定。
(2018年發文)
溫馨提示:投資有風險,選擇需謹慎。











評論前必須登錄!
立即登錄 注冊